湖北省人民政府办公厅关于印发湖北省特色小镇创建工作实施方案的通知
鄂政办发〔2017〕88号

各市、州、县人民政府,省政府各部门:
《湖北省特色小镇创建工作实施方案》已经省人民政府同意,现印发给你们,请结合实际,认真组织实施。
2017年12月12日
湖北省特色小镇创建工作实施方案
为贯彻落实党中央、国务院关于推进特色小镇建设的意见和《湖北省人民政府关于加快特色小(城)镇规划建设的指导意见》(鄂政发〔2016〕78号)精神,大力实施乡村振兴战略,推进新型城镇化,推动经济转型升级和培育经济发展新动能,现就加快特色小镇创建工作,制定如下实施方案:
一、强化规划引领,促进特色小镇健康发展
(一)注重产业规划,凸显产业特色。从供给侧结构性改革和培育经济发展新动能上寻找特色小镇建设机遇,找准特色、凸显特色、放大特色。重点瞄准新一代信息技术、互联网经济、高端装备制造、新材料、节能环保、文化创意、体育健康、养生养老等新兴产业,兼顾传统经典产业,紧扣产业升级趋势,锁定产业主攻方向,构筑产业创新高地,促进产业跨界融合发展,在差异定位和领域细分中构建小镇大产业。坚持“一镇一业”,不搞产业的多元化,因地制宜,宜工则工,宜商则商,宜农则农,宜游则游;不求多,但求精;不求全,但求特。
(二)注重功能规划,优化功能布局。特色小镇可以是建制镇,也可以是非建制镇。特色小镇不能等同于新城建设、园区建设、景区开发和美丽乡村建设,当前重点是培育非建制镇类特色小镇,打造规模紧凑、功能集聚、职住平衡的具有明确产业定位、具有文化传承与创新能力、具有旅游和社区功能的创新创业平台。武汉市等大城市要精心谋划,认真组织培育创建,出台相关支持政策,打造特色小镇群。规划要坚持多规融合,优化功能布局,深挖、延伸、融合产业功能、文化功能、旅游功能、生态功能和社区功能,产生功能叠加效应,促进生产、生活、生态“三生融合”,彰显小镇独特魅力。力戒机械的功能叠加、牵强附会、生搬硬套。
(三)注重建设规划,彰显建筑特色。科学确定建设规模,避免地方政府土地经营的冲动,防止特色小镇“房地产化”。特色小镇规划面积一般控制在3平方公里左右,建设用地规模一般控制在1平方公里左右。尊重小镇现有格局,不盲目拆老街区;保持小镇宜居尺度,不盲目盖高楼;传承小镇传统文化和建筑特色,不盲目搬袭外来文化和现代建筑风格。根据现实基础、地形地貌和自然景观,做好整体规划和形象设计,使小镇形成鲜明的建筑特色,打造“高颜值”小镇。硬件建设、软件建设,要充分体现“一镇一风格”,多维展示地貌、建筑、人文和生态特色,力求“小而美”,不求“大而广”。
(四)注重创新导向,激发小镇活力。创新特色小镇的建设思路、方法、机制,充分激发市场主体参与特色小镇创建的积极性,防止政府大包大揽。特色小镇的运营由市场主体主导,采取规范的PPP模式,专业人做专业事,政府负责提供优质政务服务。要充分利用小镇创业创新成本低、进入门槛低、束缚少、生态环境好的优势,打造大众创业、万众创新的高效平台和载体。全面深化行政管理体制改革,积极引导各类创新要素在小镇集聚,大力发展新技术、新产业、新业态、新模式,将创新性供给与个性化需求有效对接,加快培育经济发展新动能,使特色小镇成为创新创业高地。
二、明确创建标准,提高特色小镇建设质量
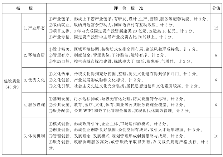
(一)特色鲜明的产业形态。产业定位精准,特色鲜明,向做特、做精、做强发展。新兴产业成长快,传统产业改造升级效果明显,充分利用“互联网+”等新兴手段,推动产业链向研发、营销延伸。产业发展环境良好,产业、投资、人才、服务等要素集聚度较高。小镇吸纳周边剩余劳动力就业的能力明显增强,带动农村发展效果明显。发挥项目支撑作用,突出实体经济投资,夯实发展基础。新建类特色小镇原则上3年内完成固定资产投资20亿元以上(不含商品住宅和商业综合体项目),改造提升类10亿元以上;固定资产投资中特色产业投资占比不低于70%。
(二)和谐宜居的美丽环境。特色小镇必须是生态小镇,将绿色发展作为基本要求。空间布局与周边自然环境相协调,整体格局和风貌具有典型特征,路网合理,建筑高度和密度适宜。倡导街坊式布局,住房舒适美观。建筑彰显传统文化和地域特色,公园绿地贴近生活和工作,镇区环境优美,干净整洁。店铺布局合理,土地利用集约节约,小镇建设与产业发展同步协调。特色小镇达到国家卫生镇、湖北省森林城镇相关标准,公共服务区域或特色小镇旅游版块区域达到国家3A级景区建设标准,旅游类特色小镇达到湖北省旅游名镇建设标准。
(三)彰显特色的优秀文化。传统文化得到充分挖掘、整理、记录,历史文化遗存得到较好保护和利用,现代文化创新发展,非物质文化遗产活态传承。形成独特的文化标识,与产业融合发展。社会主义先进文化在经济发展和社会管理中得到充分弘扬。公共文化传播方式方法丰富有效。居民思想道德和文化素质较高。
(四)便捷完善的设施服务。基础设施完善,自来水符合卫生标准,生活污水全面收集并达标排放,垃圾无害化处理,道路交通停车设施完善便捷,绿化覆盖率较高,防洪、排涝、消防等各类防灾设施符合标准。公共服务设施完善、服务质量较高,教育、医疗、文化、体育、商业等服务覆盖小镇区域。游客中心、厕所、交通导览、公用智能设施、休闲休憩等配套设施布局科学。实现公共WIFI和数字化管理全覆盖。
(五)充满活力的体制机制。坚持企业主体、政府引导、市场化运作的模式,明确投资建设主体,以企业为主体推进项目建设和小镇的管理运营。每个特色小镇都尽可能有众创空间,能够吸引人才,吸引创客。发展理念、经济发展模式、规划建设管理有创新。多规协调,建设规划与土地利用规划合一。“放管服”改革和社会管理服务取得突破,严格执行有关农民减负要求。省、市、县支持政策有力度,小镇发展内生动力强。
三、完善创建政策,激发特色小镇发展活力
(一)保障发展用地。从2017年起,省里每年为纳入省级创建名单的特色小镇每个安排500亩的增减挂钩用地计划指标,直接单列下达(属于21个省级“四化同步”示范乡镇除外)。支持小镇探索集约用地的方式和途径,依据国家和省土壤污染防治行动计划关于建设用地准入管理的有关要求,鼓励小镇开展“旧房、旧村、旧厂”改造和荒地、废弃地开发利用,支持小镇进行迁村并点、土地整理,结合当地资源禀赋,安排农村土地综合整治和城乡建设用地增减挂钩项目。
(二)适度扩大财权。按照分税制的要求,本着积极支持特色小镇发展的原则,探索建立新型财税分配机制,合理划分县、镇收支范围。在小镇辖区内产生的土地出让金净收益、城镇基础设施配套费等非税收入,重点用于特色小镇建设。同时,加大财政转移支付力度,为特色小镇发展提供充足的资金支持。
(三)加强资金扶持。按照“渠道不变、管理不乱、统筹安排”的原则,整合各级对于乡镇的城建、交通、水利、环保、民政、商贸、旅游等各类补助资金,重点向特色小镇倾斜。从2018年起,省里每年安排特色小镇创建引导专项资金,对达到创建形象进度的小镇进行奖补。市、州、县也要整合资金,集中投放,补助小镇城乡规划、基础设施、社会事业、产业园区、公共服务平台等项目。
(四)加大金融支持。认真贯彻落实住建部与中国建设银行《关于推进商业金融支持小城镇建设的通知》、住建部与国家开发银行《关于推进开发性金融支持小城镇建设的通知》、国家发展改革委与国家开发银行《关于开发性金融支持特色小(城)镇建设促进脱贫攻坚的意见》等文件精神,引导省内金融机构加大对特色小镇的信贷支持力度。支持小镇吸收社会资本以多种方式参与基础设施、公共服务设施和产业园区建设,支持有条件的特色小镇设立创业投资引导基金,省财政要支持符合条件的特色小镇重点建设项目发行债券。
四、创新创建方法,增强特色小镇发展动力
(一)优选创建对象。围绕3至5年培育创建50个国家及省级层面特色小镇的目标,采取示范引路、分步推进、动态调整的创建方式,首批优选20个左右的特色小镇启动创建工作,以后每年增补10个左右的创建对象。全省突出重点,集中力量扶持,打造3-4个具有湖北特色、全国知名的特色名镇,确保取得明显创建成效(首批特色小镇创建名单附后)。对工作进展不明显、达不到创建标准的创建对象实行动态调整。未纳入首批特色小镇创建范围,但具备本工作方案标准要求的其他地方,通过评估纳入创建范围。省级特色小镇创建名单依据规划和地方支持措施、创新力度,由专家、部门和市场主体共同评选。各市、州都要制定工作方案,结合“四化同步”试点、“三园三区”建设等,选一个有条件的县(市、区),连片开展特色小镇培育,省住建厅要对工作进展情况进行跟踪指导。
(二)优化创建模式。省住建厅要对特色小镇建设规划进行全方位全过程指导服务并加强工作督办,定期举办特色小镇创建新闻发布会,每年组织举办两期集规划路演、市场主体对接、金融项目融资、PPP方案介绍、工作培训等为一体的活动,推进特色小镇的招商、引智、聚力。鼓励特色小镇引进有实力的城市和产业运营商,采取系统化、特色化理念,从规划设计、土地整理、基础设施、公共配套、园区建设、城市运营等六大领域,为特色小镇提供全流程综合解决方案,保证小镇建设风格的一致性,避免资源浪费。鼓励省内各大投融资平台与社会资本联手,组建多元化、公司化的投资运营平台,联动参与特色小镇建设。
(三)创新运营机制。特色小镇创建坚持市场运作、自求平衡、政府奖补的原则,面向市场招引投资运营商参与创建。对投资规模较大、难以实现资金平衡的项目,鼓励地方政府采取将特色小镇之外的经营性用地与特色小镇建设项目捆绑打包、公开招标的办法,吸引有实力的运营商参与开发建设。各地可以结合本地实际,在国家法律法规允许的范围内创造性地开展工作,制定灵活的管理办法和运作机制。
五、加强组织领导,确保创建工作平稳推进
(一)完善联席会议制度。完善省特色小镇创建工作联席会议制度,省政府相关领导担任联席会议召集人。联席会议每季度定期召开专题会议,专题研究解决特色小镇创建工作中的相关问题。联席会议办公室设在省住建厅,负责联席会议日常工作。要严格特色小镇申报、评审的前提条件,对已进入特色小镇范围和新进入创建范围的小镇,必须组织专家从产业规划、功能规划、建设规划以及市场化运作等方面衡量规划的科学性,并依据通过的规划对创建成效进行评估。要将特色小镇创建的五条标准细化为分值,形成可操作的实施细则,并根据创建工作进展情况,年度进行适度调整。
(二)强化市、县两级政府创建责任。县级政府是推进特色小镇建设的责任主体,市州政府要把特色小镇建设列入重要议事日程,督促和指导县级政府做好规划编制、保护生态和优化服务工作。要充分发挥各级政府部门的职能作用,建立联动机制,整合各项要素资源,出台相关扶持政策,安排专项资金,营造良好环境,确保创建各项工作按照时间节点和年度计划要求规范有序推进。
(三)实行部门联系特色小镇制度。为了切实加强对特色小镇创建工作的组织领导和业务指导,省政府决定实行省直部门联系特色小镇制度,一个省直部门联系一至几个特色小镇,重点支持联系地特色小镇建设(省直单位联系名单附后)。各市州、直管市、神农架林区每年按照省里确立的标准申报2-3个特色小镇创建对象,供省联席会议办公室按照创建规划、创建标准要求审核进入新的创建名单。
(四)实行特色小镇分阶段验收制度。对纳入首批省级创建对象的特色小镇,按照3年基本完成创建目标任务的要求,从2018年起开始按年度形象进度目标进行考核验收,对完成年度形象进度目标的给予一定金额的奖补,当年拨付到位。考核不合格的,退出特色小镇创建名单。退出创建名单的小镇,从所在县(市、区)倒扣相关市州省奖励的用地指标,收回省奖补资金和相关支持政策。考核验收工作由省住建厅牵头组织,省直相关部门共同参与。鼓励市州根据省确定的标准,开展各自的特色小镇创建工作。
(五)实行年度层级考核制度。每年省政府特色小镇创建联席会议听取联席会议成员单位关于落实政策、指导支持创建工作的汇报,并在适当范围对工作情况及绩效进行通报;联席会议办公室对特色小镇所在县(市、区)政府进行考核,并对考核结果进行通报。
(六)验收命名。对实现规划建设目标、达到特色小镇标准要求的,特色小镇创建工作联席会议组织验收,通过验收的认定为省级特色小镇并进行命名,向社会公布。
附件:1.湖北省首批特色小镇创建名单与联系部门
2.湖北省特色小镇评价标准




声明:本网页内容为来源互联网,旨在传播知识,若有侵权等问题请及时与本网联系,我们将在第一时间删除处理,E-MAIL:320919107#qq.com。#改@
关于印发湖北省特色小镇创建工作实施方案的通知 鄂政办发〔2017〕88号:http://www.3jise.com/article/101615.html
