1月10日从2018年第一期《深圳市政府公报》获悉廉租房新政策,深圳市住房和建设局等三部门联合发布通知,从2018年1月1日起,廉租保障对象承租公租房的,一律采取直接减免租金的方式予以保障,不再发放公租房租金补贴。

根据财政部、住房城乡建设部于2017年1月20日发布的《关于印发〈中央财政城镇保障性安居工程专项资金管理办法〉的通知》(财综〔2017〕2号)要求,中央财政通过专项转移支付安排的资金,不得用于向政府投资运营的公租房承租家庭发放租赁补贴。市住建局、市财委、市发改委等三部门发布通知称,停止适用《深圳市公共租赁住房和廉租住房并轨运行实施办法》中廉租保障对象承租公租房领取租金补贴的条款及相关内容。停止适用相关条款后,廉租保障对象承租公租房的,一律采取直接减免租金的方式予以保障,不再发放公租房租金补贴。
通知称,廉租保障对象承租公租房的租金减免标准按家庭人口计算,人均可享受租金减免面积为15平方米,但每个家庭租金减免面积不超过50平方米。廉租保障对象承租公租房未超过规定标准的,按实际承租面积乘以公租房租金标准的10%缴纳租金;超过规定标准的,超出部分按超出面积乘以公租房租金标准缴纳租金。
扩展阅读
深圳安居型商品房定价办法出台 不超过市场评估价70%
记者10日从2018年第一期《市政府公报》获悉,为合理制定安居型商品房的销售价格,我市出台了《深圳市安居型商品房定价实施细则》。
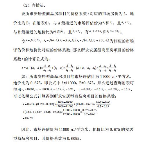
细则适用于安居型商品房(毛坯)最高销售价格、最高基准销售价格和户内装饰装修价格的确定。根据《细则》,安居型商品房(毛坯)最高销售价格是在评估确定的毛坯房最高基准销售价格基础上,考虑楼层、朝向等因素调整得出的最高价格;超过其市场评估价70%的,以市场评估价的70%为最高销售价格。市场评估价是指假设该项目作为普通商品住房项目时,按照估价技术规范评估所得出的市场价格。
深圳市住房和建设局深圳市发展和改革委员会深圳市规划和国土资源委员会关于印发《深圳市安居型商品房定价实施细则》的通知
各有关单位:
为合理制定安居型商品房的销售价格,根据《深圳市保障性住房条例》和《深圳市安居型商品房建设和管理暂行办法》的有关规定,组织制定了《深圳市安居型商品房定价实施细则》,已经市政府批准,现予印发施行。
深圳市住房和建设局 深圳市发展和改革委员会
深圳市规划和国土资源委员会
2017年11月30日







声明:本网页内容为来源互联网,旨在传播知识,若有侵权等问题请及时与本网联系,我们将在第一时间删除处理,E-MAIL:320919107#qq.com。#改@
2018深圳廉租房新政策:廉租保障对象承租公租房直接减租金停止发补贴:http://www.3jise.com/article/102498.html
