二手房交易流程对比新房交易要复杂得多。二手房交易税费项目繁多,买二手房要交哪些税已经成为困扰购房者的一大难题。在购房之前了解清楚各项税费的收费标准,有利于减轻二手房交易过程中间的负担,有利于购房者提前规划购房预算。还可以避免因为二手房税费问题产生的各种矛盾摩擦。土流网小编整理了2015二手房交易过户费最全清单,包括契税、营业税、个税等收费情况。买二手房前必看。

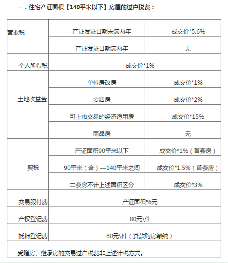
一、契税(买方支付)
契税是以所有权发生转移变动的不动产为征税对象,向产权承受人征收的一种财产税。根据国家规定,房屋买卖要向国家缴纳契税,无论是商品房还是存量房的买卖都要缴纳的。住宅类房屋标准按房款总价的1%-3%交纳契税,具体的比例需根据国家相关政策,购房者的购房时间、购房单价、购房面积、是否第1次购房等因素来确定;非住宅类房屋按计税参考价的3%交纳。
二手房税费之契税(买方支付)
(1)首套房且面积90平米以下,成交价*1%
(2)首套房且面积在90-144平米之间,成交价*1.5%
(3)其他:成交价*3%。
二、营业税(买方支付)
2015年,房地产市场迎来了3.30新政。该政策指出,个人出售购买2年以上(含2年)的普通住房的,免征营业税。该细则主要将免征营业税的范围由5年降为2年,对想购房二手房的购房者来说,是重大利好。此项营业税由城市维护建设税、教育费附加、地方教育附加和销售营业税组成,征收税率为5.6%。
1、房产证未满2年的,并且面积在140㎡以上的需要缴纳总房价的5.6%;
2、房产证未满2年的,并且面积在140㎡以下的需要缴纳差额的5.6%;
3、房产证满2年的,并且面积在140㎡以上的需要缴纳房产交易盈利部分的5.6%;
4、房产证满2年的,并且面积在140㎡以下的免交。
三、个税(买方支付)
个税的征收方式为:
应纳个人所得税=计税价格*1%(或1.5%、3%)
个人住房转让个人所得税核定征收率标准为:普通住房1%,非普通住房或非住宅类房产为1.5%,拍卖房产为3%。
对于个人转让自用2年以上、并且是家庭唯一住宅,免征个人所得税。
四、印花税(买卖双方各0.05%)
印花税是针对合同或者具有合同性质的凭证,产权转移书据,营业账簿,权利、许可证照和经财政部确定征税的其他凭证所收的一类税费。对商品房销售合同统一按产权转移书据依万分之五税率征收印花税。 江西采矿用地求租
对于购房者而言,印花税的税率是0.05%,即购房者应纳税额为计税价格*0.05%的数值,印花税采取由纳税人自行缴纳完税的方式。
对个人销售或购买住房暂免征印花税。
二级转移登记只收取买方0.05%的印花税。
五、土地增值税
个人转让非住宅类房产的核定征收方式由登记中心代征,其他均由纳税人自行到房地产所在地主管税务机关缴纳或办理核实手续后由登记中心代征。
对个人销售住房暂免征收土地增值税
核定征收方式:应纳土地增值税额=计税价格*核定征收率。一般城市土地增值税核定征收标准:商铺、写字楼、酒店为10%,其他非住宅类房产为5%。
六、登记费
其收费标准分为住房与非住房。个人住房登记收费标准为每件80元;非住房房屋登记收费标准为每件550元。房屋登记收费标准中包含《房屋所有权证》工本费和《土地使用权证》工本费。
七、房地产交易手续费
新建商品房的房产交易手续费按照3元/平方米收取,由转让方承担。
经济适用房的房地产交易手续费减半收取,由买方承担。
其他情况的房地产交易手续费按照6元/平方米收取,由交易双方各承担50%。
八、佣金
成交价*3%,交易双方各付一半。

九、贴花:5元/套
如果购房时需要按揭,还要发生以下费用:

十、评估费
评估价格100万以下部分收取评估结果的0.5%,以上部分0.25%。
十一、抵押登记费

个人住房登记收费标准为每件80元;非住房房屋登记收费标准为每件550元
十二、委托公证费

如果购房需要办理公证,那么则要交纳一定比例的公证费,公证费的标准一般为300元/二本公证书,另外每加一本收20元。
声明:本网页内容为来源互联网,旨在传播知识,若有侵权等问题请及时与本网联系,我们将在第一时间删除处理,E-MAIL:320919107#qq.com。#改@
2015年二手房交易税费详解:http://www.3jise.com/article/15991.html
