土地增值税,在房地产行业税收缴纳中,应该说是最复杂的一个税种,其计算方式较为复杂,而且时间跨度长,各项费用开支名目较多,会计核算要求较全面。那么土地增值税清算,有哪些原则?哪些成本、费用项目,在计算土地增值税时不得扣除?土地增值税扣除凭证有哪些?

01 土地增值税清算税前扣除4大原则
土地增值税作为房地产企业的重头大税,备受税务机关和企业的观注,土地增值税税前扣除应遵循四大原则。
(1)真实性原则;
即经济业务真实性。虚假的业务不可以扣除的,如:虚列成本、虚列拆迁补偿费等。接待客户在酒店发生的业务招待费、施工发生的施工成本等,都属于“实际发生”的范畴,而不论是否符合经营常规、是否符合企业所得税税前列支的范围或者比例,仅仅指“业务的真实性”。
(2)实际支付原则;
确切说是指企业资金的实际流出。如:“应付账款”出现余额,表示在某一个静态的时点,乙方提供工程发票,但是房地产企业暂时没有支付乙方的工程款。这个就属于没有“实际支付”。
(3)合法有效凭证;
①发票。简单理解为税务机关监制的各类凭证;如:增值税专用发票、增值税普通发票、电费单、话费单、超市购物发票、餐饮住宿费发票等。
②自制凭证。可以在企业所得税税前扣除的财产损失清单、工资表、折旧表、财务分割单、广告费分摊协议、差旅费报销单、车补、电话补贴、误餐补助等。
③相关部门的票据。税务机关出具的完税凭证、国土部门出具的土地出让金、工会经费票据、社保费单据、行政部门罚款单等、捐赠票据、医疗收费票据等。
④其他凭证。商业银行出具的《利息单》、法院的判决书裁定书等、违约金收据、拆迁补偿费收据、境外的发票、赔偿费收据等。
(4)准确合理分摊。
其实质是“配比原则”的延续。即:收入与扣除项目一一对应。但是,在实际的业务当中,部分费用很难做到“准确合理分摊”。
02 土地增值税清算10项不得扣除费用
(1)暂扣的工程质量保证金,未取得发票,计算土地增值税时,不得扣除。
房地产开发企业在工程竣工验收后,根据合同约定,扣留建筑安装施工企业一定比例的工程款,作为开发项目的质量保证金,在计算土地增值税时,建筑安装施工企业就质量保证金对房地产开发企业开具发票的,按发票所载金额予以扣除;未开具发票的,扣留的质保金不得计算扣除。
(2)土地逾期开发,缴纳的土地闲置费,计算土地增值税时,不得扣除。
房地产开发企业在城市规划区范围内,以出让方式取得土地使用权,闲置一年以上按出让金的20%以下征收土地闲置费。已经办理审批手续的非农业建设占用耕地,一年以上未动工建设的,按省、自治区,直辖市的规定征收土地闲置费。
根据规定,房地产开发企业,由于逾期开发所缴纳的土地闲置费,在进行土地增值税清算时,不得扣除。
(3)利息上浮幅度超过规定标准的部分,计算土地增值税时,不得扣除。
房地产开发企业财务费用中的利息支出,凡能够按转让房地产项目计算分摊并提供金融机构证明的,允许据实扣除,但最高不能超过按商业银行同类同期贷款利率计算的金额。
因此,房地产开发企业在项目开发中所支付的利息,超过按商业银行同类同期贷款利率计算的利息,在进行土地增值税清算时,不得扣除。
(4)超过贷款期限的利息部分和加罚的利息,计算土地增值税时,不得扣除。
房地产开发企业在项目开发中所支付的财务费用,如果包含有逾期的贷款利息和加罚的利息,在进行土地增值税清算时,不得扣除。
(5)实际发生的成本费用,未取得有效凭证,计算土地增值税时,不得扣除。
房地产开发企业办理土地增值税清算时,计算与清算项目有关的扣除项目金额,除另有规定外,扣除取得土地使用权所支付的金额、房地产开发成本、费用及与转让房地产有关税金,须提供合法有效凭证;不能提供合法有效凭证的,在进行土地增值税清算时,不得扣除。
(6)企业预提的成本费用,除另有规定外,计算土地增值税时,不得扣除。
房地产开发企业办理土地增值税清算时,扣除项目金额中所归集的各项成本和费用,必须是实际发生的。
因此,房地产开发企业的预提费用,除另有规定外,不得扣除。
(7)除财务费用外的其他开发费用,超过土地及开发建设成本5%的部份,计算土地增值税时,不得扣除。
房地产开发企业办理土地增值税清算时,除利息支出外其他房地产开发费用,按取得土地使用权所支付的金额与开发土地和新建房及配套设施的成本之和的5%以内计算扣除,超过部分,不得扣除。
(8)与清算项目无关的成本费用,计算土地增值税时,不得扣除。
房地产开发企业办理土地增值税清算时,扣除项目金额中所归集的各项成本和费用必须是在清算项目开发中直接发生的或应当分摊的,否则,在进行土地增值税清算时,不得扣除。
(9)不能提供已支付的地价款凭据的,计算土地增值税时,不得扣除。
转让旧房的,应按房屋及建筑物的评估价格、取得土地使用权所支付的地价款和按国家统一规定交纳的有关费用以及在转让环节缴纳的税金作为扣除项目金额计征土地增值税。
对取得土地使用权时未支付地价款或不能提供已支付的地价款凭据的,不允许扣除取得土地使用权所支付的金额。
(10)因企业原因发生的纳税评估费用,在计算土地增值税时,不得许扣除。
纳税人转让旧房及建筑物时因计算纳税的需要而对房地产进行评估,其支付的评估费用允许在计算增值额时予以扣除。对纳税人隐瞒、虚报房地产成交价格等情形而按房地产评估价格计算征收土地增值税所发生的评估费用,不允许在计算土地增值税时予以扣除。
政策依据:
1、财政部 国家税务总局《关于土地增值税一些具体问题规定的通知》(财税字〔1995〕48号)
2、国家税务总局《关于房地产开发企业土地增值税清算管理有关问题的通知》(国税发〔2006〕187号)
3、国家税务总局《关于土地增值税清算有关问题的通知》(国税函〔2010〕220号)
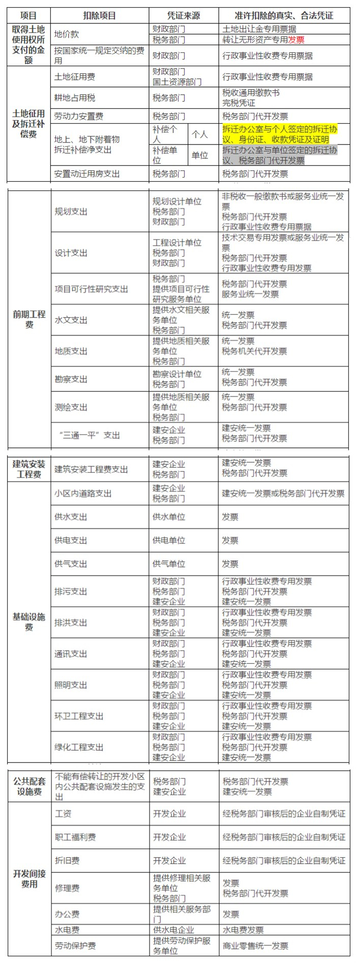
03附件:土地增值税扣除项目有关合法凭证参考表

备注:上述“税务局待开发票”以及“发票”,营改增后按营改增规定获取。
更多阅读:
2016-2017年最新土地增值税税率表
土地增值税如何计算?土地增值税的计算方法详解
个人转让住房是否缴纳土地增值税?
土地增值税减免税政策解析
哪些情况可以免缴土地增值税?
单位转让旧房需要缴土地增值税
土地增值税清算的条件是什么?有时间限制吗?
声明:本网页内容为来源互联网,旨在传播知识,若有侵权等问题请及时与本网联系,我们将在第一时间删除处理,E-MAIL:320919107#qq.com。#改@
土地增值税清算,4大原则和10项不得扣除费用你知道吗?(附扣除凭证表):http://www.3jise.com/article/75496.html
