日前,山西省农业厅办公室印发了《山西省2017年新型职业农民培育实施方案》,对今年山西新型职业农民培育对象、培育目标、培育内容、资金安排以及报名方式等作出了详细的介绍。以下是《方案》全文。

2017年山西省新型职业农民培育实施方案
为深入贯彻落实中央和省委、省政府大力培育新型职业农民的总体部署,全面提升农民素质,推进我省特色现代农业发展,按照农业部、财政部《关于做好2017年中央财政农业生产发展等项目实施工作的通知》(农财发〔2017〕11号)、农业部办公厅《关于做好2017年新型职业农民培育工作的通知》(农办科〔2017〕29号)要求,特制定2017年山西省新型职业农民培育实施方案。
一、总体思路
贯彻落实《山西省新型职业农民培育规划纲要(2015—2020年)》,按照“科教兴农、人才强农、新型职业农民固农”的战略要求,围绕深化农业供给侧结构性改革、加快特色农产品优势区建设、打造有机旱作农业品牌、推进“一区一园一平台”三大省级战略和着力发展新产业新业态、培育农业农村发展新动能,突出目标导向、需求导向和问题导向,进一步提高新型职业农民培育工作针对性、规范性、有效性,抓好教育培训关键环节,推进认定管理,完善扶持政策,加快培育一批有技术、懂经营、会管理、讲诚信的新型职业农民队伍,推动我省特色现代农业发展。
二、目标任务
2017年,全省新型职业农民培育的目标是:实施现代青年
农场主培养计划,全省培育现代青年农场主1000名 ;实施新型经营主体带头人轮训计划和农机合作社带头人轮训计划,全省轮训新型经营主体带头人2万人以上,轮训农机合作社带头人500人;开展新型职业女农民培育试点,培育100名巾帼致富带头人、女新型经营主体领办人、妇女创业能手等女职业农民;深入开展精准培育试点,推进各项试点工作内容落地;贫困县开展农业产业精准扶贫培训;强化新型职业农民培育示范,开展职业经理人培育、青年农场主示范培育和新型经营主体带头人示范培育;认定一批省级新型职业农民培育示范基地,推介一批高水平名师、精品课程,进一步健全完善职业农民教育培训体系。
三、重点内容
(一)现代青年农场主计划。
根据《农业部办公厅关于做好2016年现代青年农场主培养工作的通知》(农办科[2016]22号)精神,2017年,继续组织实施“现代青年农场主计划”,将“现代青年农场主计划”培养对象纳入引领带动型职业农民培育。2016年遴选确定的500名青年农场主继续进行培养和孵化,2017年全省新增500名青年农场主培育对象,重点结合产业结构调整和特色农产品优势区建设,开设粮改饲、蔬菜绿色生产、有机旱作农业等十大专题培育(现代青年农场主培养计划实施方案另发)。省、市两级农业行政主管部门重点抓好现代青年农场主的培养,制定培育计划,统一安排编班,确保工作落实。省级农业行政主管部门负责统一组织青年农场主示范性培训,委托市级农业行政主管部门负责其它青年农场主培训的组织实施,县级农业行政主管部门按要求选送学员到符合条件的培训机构和实训基地进行培育。
(二)新型经营主体带头人轮训计划。
贯彻《中共中央 国务院关于落实发展新理念加快农业现代化 实现全面小康目标的若干意见》中“开展新型农业经营主体带头人培育行动,通过5年努力使他们基本得到培训”的精神,落实《农业部办公厅 财政部办公厅关于做好2016年新型职业农民培育工作的通知》(农办财〔2016〕38号)要求,在2016年新型经营主体带头人轮训的基础上,继续组织实施新型经营主体带头人轮训计划。鼓励市级农业主管部门组织新型经营主体带头人示范性培训,县级农业主管部门负责组织实施其它新型经营主体带头人轮训。新型经营主体带头人轮训以专业大户、家庭农场、农民合作社、农业企业、返乡涉农创业者等新型农业经营主体带头人为培育对象,原则上培育对象年龄不超过60周岁。全省组织农机专业合作社带头人轮训500人,纳入新型经营主体带头人培育行动,由市级农业主管部门会同农机部门确定培育对象、培育机构,按新型经营主体带头人培育标准和要求实施(新型经营主体带头人轮训计划和农机合作社带头人轮训计划实施方案另发)。
(三)新型职业女农民培育和职业经理人培育试点。
根据全国妇联妇女发展部和农业部科技教育司《关于开展2017年新型职业女农民培育试点工作的通知》精神,在运城市、晋中市各举办一期新型职业女农民试点培育班(每期50人),培育100名巾帼致富带头人、女新型经营主体领办人、妇女创业能手、返乡创业女学生等女性新型职业农民。根据《中共中央 国务院关于深入推进农业供给侧结构性改革加快培育农业农村发展新动能的若干意见》中“探索培育农业职业经理人”的要求,试点开展农业职业经理人培育,在晋中市、长治市举办职业经理人培育试点,培育100名具有良好职业品德和职业素养、具有丰富全面的经营管理经验及能力的复合型农业企业经营管理人才。
(四)深入开展精准培育试点。
落实《山西省人民政府办公厅关于开展新型职业农民精准培育试点工作指导意见》,试点县及时完成职业农民信息数据采集、录入等工作,建立职业农民数据库,加快8类15项精准培育试点工作落地。
(五)贫困县农业产业精准扶贫培训。
落实《山西省人民政府办公厅关于推进“一村一品一主体”产业扶贫的实施意见》和《关于印发山西省“一村一品一主体”产业扶贫农民培训实施方案的通知》,贫困县要将贫困劳动力作为专业技能型和专业服务型职业农民的重点培育对象,对贫困县有农业生产技能培训意愿的贫困劳动力开展农业产业精准扶贫培训,力争使贫困劳动力学习并掌握1-2种特色种养技能。
(六)完善培训体系。
由各市推荐,遴选认定一批专业优势明显、培训效果突出的省级新型职业农民示范培育基地,实行挂牌管理。开展名师讲名课活动,由各市县分专业推介100名受农民欢迎的高水平名师,录制30个精品课程上载“中国农技推广APP”和“云上智农APP”充实完善培训体系(分配名额见附件4)。
四、工作要求
(一)明确培育主体。
各级农业行政主管部门是新型职业农民培育工作实施的主体,要明确工作责任,按照各个单项培训计划的具体要求分层次、分区域、分产业、分类型组织实施。
(二)选准培训对象。
以县为单位开展从业人员摸底调研,通过农民自愿报名、村镇推荐、专业协会推荐或组织农业、畜牧、农机、林业、果业等相关部门推荐等方式,分产业准确锁定培育对象,掌握培育对象的产业规模、从业年限、技能水平、培训需求、政策要求等信息,建立培育对象库。登录中国新型职业农民网(www.zhynm.cn),通过“新型职业农民培育申报系统”或手机下载“云上智农”APP在线报名。新型农业经营主体带头人、现代青年农场主培育对象的遴选分别按单项计划实施方案落实,优先培育农业部直报系统人员。
(三)确定培训机构。
通过机构申请、县级申报、市级审定、向社会公开、省级备案的程序,遵循公开、公正、公平原则,确定培训机构。要对多方资源进行遴选,充分发挥农民科技教育培训中心、农业广播电视学校、农技推广服务机构、农业科研院校等公益性培训机构主体作用,通过政府购买服务、市场化运作等机制创新,鼓励农业企业、农民合作社等各类市场主体参与培育工作。原则上每个县承担任务的培育机构不得超过5个,精准培育试点县和示范县可以适当放宽。各县、市可突破地域限制,在全省范围内选择专业优势明显、辐射带动广泛的培训机构承担本地培训任务。2017年新增承担现代青年农场主培育任务的机构由各市择优推荐,报省农业厅审定。
(四)丰富培训内容。
按照精细培训、因需施教的原则,根据农业部《新型职业农民培训规范》和《山西省新型职业农民培训大纲》要求,与产业结构调整和特色农产品优势区建设紧密结合,分类设置培训课程,分专业制定培训标准,分学科确定培训学时,开展精细化培训和后续跟踪服务。在开展常规技术培训的基础上,开展农产品电子商务、手机应用、休闲农业培训,突出职业道德素养、团队合作精神、绿色发展理念、信息化应用等综合素质培养,强化农业科技应用能力和创新创业发展能力,提升品牌创建、市场营销等现代农业经营管理能力。
(五)遴选师资与教材。
组织调动农业科技人才全方位参与新型职业农民培育。建立由各级农业部门的专家、长期服务农业的基层农技推广人员、各类农业院校和农业科研院所的专家教授、各地具有实践经验的乡土人才组成的师资队伍和创业导师团队。要注重选拔知识水平高、教学能力强、能够解决农业生产实际问题,受农民欢迎的专家担任新型职业农民培训教师,打造一批名师队伍。各级要分别建立师资库使用管理制度,建立授课效果考核评价机制和师资淘汰更新机制。鼓励邀请省内外知名专家、学者来我省授课。各地要参照《关于发布全国新型职业农民培育推荐教材目录(2017年)的函》(农培办[2017]2号),相近专业和综合类教材优先选用目录教材,尤其是我省入围教材。要为参训农民购买正规出版发行的培训教材,不能以简单明白纸代替。各地要做好地方区域特色教材的开发和组编工作。
(六)科学组织培训。
要按照“因材施教、因需施教、因时施教”的总要求,根据各类职业农民不同的能力素质要求分类型、分产业开展精细培训。坚持以农民需求为导向,以产业发展为立足点,大力推行“菜单式”、“分段式”、“帮带式”培训,分段集中培训、实训实习、参观考察和生产实践相结合。强化实践教学,各级各类培训要提高操作技能、实践交流课时比重,满足农民多元化需求,推行启发式、互动式和案例教学。要依托产业园区、农业企业、农民合作社等在产业链上培育新型职业农民,大力推行农民田间学校、送教下乡等培养模式,提高培育工作的针对性、参与性、互动性和实效性。
(七)完善信息化手段。
实行线上线下融合培育,全面提升质量效果。农业部“全国农业科教云平台”已落地应用,各市县农业科教管理部门要大力推介“中国农技推广APP”和“云上智农APP”(在中国新型职业农民网下载),组织科研教学单位、培训机构等上线服务。要组织培训机构上载精品视频课程,组织农业科研教学单位上载新品种、新技术等各类成果资源,利用信息化平台建设建立科学、量化、动态考评制度,采取政府购买服务等方式开展在线学习、成果速递和跟踪服务。鼓励职业农民通过“农村微课堂”和“e农e通APP”等官方客户端平台在线学习,在线教育培训学时可计入培训总学时和跟踪服务学时。
(八)加强培训管理。
各地要加强培训过程管理,确保每个培训环节按要求组织实施并达到预期目的。对遴选好的培育对象要分产业、分类型编班。对生产经营型的开展全产业链培训,侧重生产管理与市场营销;对专业技能和专业服务型分岗位和工种安排培训内容,侧重于实际操作技能的提升。培训机构要建立指导员制度,按要求分类型组织理论教学和实训实践,科学安排课程,组织考试考核,实行全过程跟踪培养。要按班次建立真实、完整、规范的学员电子档案和培训档案,主要包括文书文件、培训计划、教材教案、师资信息、学员信息、学员满意度测评表、考试考核材料、图片影像资料及其它需要保存的资料材料,做到“一班一案”。继续实行新型职业农民培训证制,培训机构要按照培训专业的学时要求,根据农民培训需求在不同的时间段采取的集中或分散培训累积计入总学时数,做好培训记录。
(九)推进认定管理。
各市、县要按照《山西省新型职业农民认定管理指导意见》(晋农科发[2015]13号)要求,重点面向生产经营型职业农民开展认定工作。健全完善新型职业农民培育信息档案和数据库,及时录入基本情况、教育培训、产业发展、政策扶持等信息,建立新型职业农民队伍动态管理机制,做好新型职业农民统计工作。
(十)做好延伸服务。
积极开展延伸服务,增强新型职业农民发展能力。对接扶持政策,引导土地流转、产业扶持、人才奖励激励、金融保险等扶持政策向新型职业农民倾斜,争取专项扶持政策。搭建交流平台,组织开展产销对接、跨省区交流合作、创业创新项目路演、技能竞赛等活动,引导成立协会、联合会、联盟等组织,鼓励新型职业农民抱团发展。推动农技推广、农业科研院校等专家面向新型职业农民开展跟踪服务,对接创业扶持项目,提升学历层次,扩大产业规模。
五、资金使用
2017年省级资金用于专业技能和专业服务型职业农民培育,中央资金用于现代青年农场主、农业职业经理人、新型职业女农民试点培育和实施新型农业经营主体带头人轮训计划。各市农业部门会同财政部门要严格按照农业部、财政部《关于做好2017年中央财政农业生产发展等项目实施工作的通知》(农财发〔2017〕11号)要求和农业部办公厅、财政部办公厅《关于做好2016年新型职业农民培育工作的通知》(农办财〔2016〕38号)“培育资金统筹用于新型职业农民培育”的要求,做好项目资金的细化,资金使用在主要用于培训的基础上,兼顾用于培训前期调研、信息化建设、开展认定管理和后续跟踪服务等围绕新型职业农民培育工作有关支出,具体比例由各市县根据实际划分。资金分配向贫困县倾斜、向精准培育试点县倾斜。
各市县农业部门要会同财政部门按照《山西省新型职业农民培育项目资金管理暂行办法》的总体要求,细化资金支出范围,建立相应的资金管理制度,切实加强资金监管,及时足额拨付资金,按照“谁使用、谁负责”的原则建立监管机制,对于挤占、截留、挪用资金和骗取套取补助资金等违法违规行为,对相关责任人依法依规严肃处理。培训资金有结余时,结转下年使用。各培训机构要依据要求规范合理使用资金,可以支出学员学习考察期间的意外伤害保险,但严禁以现金或实物形式直接分发给农民个人,不得用于与培训无关的支出。在项目实施结束后,开展项目资金审计。
六、有关要求
(一)加强组织领导。各市县农业行政主管部门要高度重视,切实强化组织领导。各县要成立由县领导任组长,农业、财政、扶贫、农机等部门参加的领导小组,加快制定本级2017年项目实施方案,明确目标任务、主要内容、进度安排、保障措施和监督考核等,完善认定管理办法和扶持政策,落实工作职责。
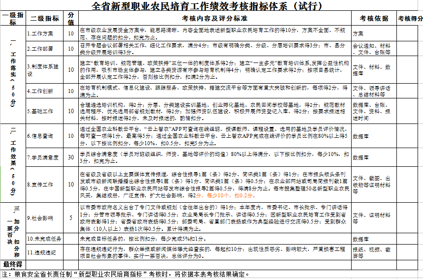
(二)加强考核管理。新型职业农民培育工作实行分级管理、分层负责,全面推行绩效管理。要落实好粮食安全省长责任制中新型职业农民培育考核,按照《全国新型职业农民培育工作绩效考核指标体系》(见附件),全面开展绩效考核工作。今年要对培训教师、培训班组织和培训效果实行线上考核,考核结果将与任务资金安排、评优奖励挂钩。
(三)加大宣传力度。各地要广泛宣传新型职业农民培育政策,及时总结好做法好经验和存在问题。同时,各地要加大对培育工作和典型学员的宣传力度,着力健全信息网络,围绕主体主线,宣传大事、新事、实事,努力营造良好氛围。2017年,我省将开展优秀新型职业农民评选表彰活动,进一步激发新型职业农民创新创业、投身发展现代农业的热情。
(四)做好信息报送。各地要加强新型职业农民培育信息管理系统管理。各市、县农委要指定专人管理和使用新型职业农民信息管理系统,市农委要在每月5日前完成对各县录入信息的审核工作,市、县农委要在2018年1月10日前完成全部信息录入工作,并及时向省厅报送培训工作简报、先进典型等信息。在报送工作进度时,要将开展贫困劳动力的培训情况另外上报。
附件:1.2017年山西省新型职业农民培育示范县名单

2.2017年山西省新型职业农民培育名师名课分配表

3.2017年山西省新型职业农民培育工作绩效考核指标体系(试行)

声明:本网页内容为来源互联网,旨在传播知识,若有侵权等问题请及时与本网联系,我们将在第一时间删除处理,E-MAIL:320919107#qq.com。#改@
注意!《山西省2017年新型职业农民培育实施方案》新鲜出炉啦!:http://www.3jise.com/article/94996.html
