9月22日,北京市住房与建设委员会同市规划国土委联合发布《关于印发<北京市共有产权住房规划设计宜居建设导则(试行)>的通知》(京建法〔2017〕20号),将于2017年9月30日起正式实施。至此,北京市购租并举住房保障供应体系中的公租房、共有产权住房建设标准体系已全面建立。

关于印发《北京市共有产权住房规划设计宜居建设导则(试行)》的通知
京建法【2017】20号
各区人民政府,市政府各委、办、局,各有关单位:
为落实“房子是用来住的,不是用来炒的”定位,建设国际一流和谐宜居之都,进一步提升本市共有产权住房规划、设计、建设精细化管理水平,提高共有产权住房品质,市住房城乡建设委、市规划国土委研究制定了《北京市共有产权住房规划设计宜居建设导则(试行)》(以下简称《导则》),经市政府同意,现印发给你们,请认真贯彻落实,并将有关实施问题通知如下。
一、本通知及所附《导则》适用于本市行政区域内新建共有产权住房的土地供应、规划、设计和建设及监督管理活动。
二、市规划国土部门在国有建设用地使用权出让挂牌(招标)文件中明确“应按《导则》执行”。开发建设单位应依据《导则》中各项技术要求,科学决策,获取建设用地使用权,确保住房品质。鼓励带方案招标,可由区人民政府依据《导则》先行组织编制规划设计方案,方案经专家评审、社会公示后作为挂牌(招标)文件的附件。
三、开发建设单位、设计单位、施工图设计文件审查机构应依据相关法规和《导则》开展设计和施工图审查工作,确保设计质量。开发建设单位承诺的建设标准高于《导则》的,相关管理部门应按承诺标准进行规划设计方案审查,并依法进行日常监督。
四、严格执行共有产权住房规划设计方案专家评审制度。市规划国土部门会同市住房城乡建设部门组织专家对设计方案进行审查,依据《导则》优化设计方案。具体分规划设计方案审查和全装修设计方案审查两阶段进行,全装修设计方案审查应在施工图审查前完成,并应结合装修样板间开展。
五、在工程总承包、设计、施工、监理、建材采购等的招投标环节,应将《导则》中有关装配式建筑、全装修成品交房等品质要求明确到招标文件。
六、共有产权住房的建设,实行工程质量终身责任制和工程竣工永久性标识牌制度,接受社会监督。各参建单位应加强施工过程质量控制,严把材料关,完善质量保证体系。工程质量监管部门要加强施工过程中的质量监管,将装配式建筑和全装修成品交房质量纳入工程质量重点监管范畴。
七、开发建设单位应按规划设计方案,搭建“试错样板间”“工序样板间”“成品样板间”,并接受专家审查。在项目通过竣工验收后,正式交付前一个月,开发建设单位应组织购房人进行预验房。
八、开发建设单位对共有产权住房的整体质量及售后服务负总责。正式交房时应向购房人出具《室内空气质量检测报告》《住宅质量保证书》和《住宅使用说明书》,其中《住宅质量保证书》和《住宅使用说明书》应符合《导则》和承诺标准的要求。
九、市规划国土部门和市住房城乡建设部门充分利用市场信息公开平台,对参建单位未执行审查通过的规划设计方案的行为进行公开,在国有建设用地使用权出让和招投标环节充分发挥参建单位诚信信息的作用,督促其提高共有产权住房品质。
十、共有产权住房实施全装修成品交房,依合同约定自交房之日起五年内不得对内部装饰装修进行拆除。
十一、强化社区自治功能,引导社区自治与共治相结合。推广“参与型”社区协商模式,营造良好的社区交往空间,发挥社区活力,创造学习、健身的宜居环境,将图书馆、健身馆作为标准配置, 提供社区交流场所,土地出让前,由属地区政府根据需求提出建设规模和标准。
十二、本通知自2017年9月30日起执行。纳入共有产权住房管理的其他项目参照本通知执行。
附件:北京市共有产权住房规划设计宜居建设导则(试行)
北京市住房和城乡建设委员会
北京市规划和国土资源管理委员
2017年9月22日
附件:
北京市共有产权住房规划设计宜居建设导则(试行)
1 总则
1.0.1为规范和指导本市共有产权住房规划设计建设管理,提高共有产权住房品质,依照国家及本市相关规定,结合本市实际,制定本导则。
1.0.2本导则适用于本市行政区域内新建共有产权住房的土地供应、规划、设计和建设活动。
1.0.3共有产权住房应按照适用、经济、安全、绿色、美观的要求规划设计建设,全面实施装配式建造、全装修成品交房,执行绿色建筑二星级及以上标准。倡导“互联网+城市规划建设管理”的新理念。
1.0.4 本导则未涉及的部分,应按照国家及本市现行有关住宅的规划设计、建筑施工及竣工验收标准执行。
2 规划布局
2.1 一般规定
2.1.1 城六区共有产权住房以集约规划为主导,充分发挥公共服务配套的优势,倡导“小户大家”理念。适度放宽城六区以外共有产权住房的层高、面积、容积率等方面建设规划指标。
2.1.2 共有产权住房居住区规划建设应为老年人、残疾人的基本生活和社会活动提供条件。
2.2 规划选址
2.2.1共有产权住房项目应依据城市总体规划,结合首都城市功能分布和区域产业布局进行选址,促进职住平衡。
2.2.2.共有产权住房项目应优先选择公共服务设施和市政基础设施条件齐全的区域,应与公交系统或轨道交通网络紧密衔接。
2.3 规划指标
2.3.1容积率、建筑密度、建筑高度、绿地率等综合技术经济指标应符合地区控制性详细规划的要求。其中,城六区共有产权住房项目容积率不应高于2.8,城六区以外共有产权住房项目容积率原则上不应高于2.5。
2.4 规划设计
2.4.1共有产权住房推行街区制,按照“大开放,小封闭”的模式规划建设管理,合理组织交通流线,封闭组团内应实现人车分流。
2.4.2 共有产权住房规划设计应当布局合理、空间紧凑、利用充分,根据需求确定合理的套型比例。
2.4.3 共有产权住房规划设计应符合城市设计要求,重视建筑形体与空间的整体环境效果。可参照《北京市政策性住房建筑立面设计指导性图集》设计。
2.4.4 机动车停车位应合理布局,宜集中设置。停车位数量应符合相关法律、法规、规范、标准等要求。城六区不低于1.0辆/户,城六区以外不低于1.1辆/户。当共有产权住房社区有成熟的移动互联网共享汽车出行平台支撑配套时,可以根据实际情况,综合调整机动车停车位指标。
地下车库的人行出入口,应与住宅连通或设置在便于出行的部位;地下车库的人行出入口应设置电梯。采用机械停车方式的停车位,应充分考虑停车效率对停车和周边道路的影响,适当增大停车位间距。应按照《北京市居住公共服务设施配置指标》的要求配建电动车停车位,并按相关文件要求配置自用充电设施。
2.4.5 自行车停车位宜地面设置,并结合公共空间考虑共享自行车停车需求。
2.4.6 配套设施中的垃圾资源回收站、公共厕所不得设置在住宅底层。
2.5 绿化景观与公共空间
2.5.1 应结合现状地形地貌进行场地设计与建筑布局,保护场地内原有的自然水域、湿地和植被,种植适应本地气候和土壤条件的植物,充分考虑植被的视觉层次、叶色质感、树形冠幅、四季色彩的搭配,采用乔、灌、草结合的复层绿化,以大乔木为绿化骨架,绿地配植乔木不应少于3株/100平方米。
2.5.2 住区环境应结合绿地、景观设计和微环境处理,综合考虑室外活动场地、步行系统和景观小品的设置。
2.5.3 社区配套公共服务设施除按照《北京市居住公共服务设施配置指标》要求外,将图书馆、健身馆作为标准配置,提供居民学习、健身场所,同时需提供公共空间作为交流场所,如咖啡馆等。
3 单体设计
3.1 一般规定
3.1.1共有产权住房规划设计方案应满足相关法律、法规、规范、标准及本导则的要求。
3.1.2 共有产权住房设计应遵循标准化、模数化、一体化的原则,统筹建筑、结构、设备管线、装修等各专业,充分考虑住宅使用的长寿性、可变性。
3.2 面积标准
3.2.1 套型设计应符合住宅设计规范的要求。城六区新建项目套型总建筑面积不应大于90平方米;其他区新建项目套型总建筑面积在90平方米以下的占建设总量的70%以上,最大不超过120平方米。充分考虑两孩及适老性要求,套型以多居室为主,严格控制套型总建筑面积在60平方米以下的套型比例。
3.3 层高和套内空间
3.3.1 共有产权住房城六区层高不应低于2.8米,其他区不应低于2.9米。
3.3.2 各套型功能布局合理,各功能空间面积及交通面积应与套型总建筑面积相匹配。功能分区应明确合理,做到洁污分离、动静分离、干湿分离。
3.3.3 套内日照、采光、通风、隔声应满足相关规范要求;应避免采光通风凹口过于狭小,建筑平面中外墙凹口的深度与宽度之比不宜大于2:1。套与套之间应避免视线干扰。
3.3.4 起居室、卧室等主要功能空间外窗洞口高度不应小于1.4米。
3.3.5 共有产权住房应设阳台;对于放置洗衣机的阳台,应采取相应的防水措施。阳台应选用适当的开窗形式及洞口尺寸,争取良好的采光条件。
3.3.6 共有产权住房套内应设置玄关柜、壁柜、吊柜等储藏空间,并宜充分利用建筑结构和构造,采用标准化、装配式成品柜体。
3.3.7 共有产权住房套内应合理设计冰箱和洗衣机位置。宜设置新风系统并预留安装空调设施的条件。未统一安装太阳能热水系统的工程,宜预留太阳能热水系统安装条件。
3.4 电梯
3.4.1 楼栋内公共交通布局应合理;电梯数量应与居住人数相协调,设置位置应便于居住者出行。十二层及十二层以上住宅,每单元设置电梯不应少于两台,其中应设置一台可容纳担架的电梯。
3.4.2 楼栋内门厅、电梯厅、走廊的楼(地)面应采用防滑地砖等硬质铺装;门厅、电梯厅墙面应采用贴砖墙面。
4 装配式建筑及绿色建筑
4.0.1 共有产权住房采用装配式建筑,推广应用BIM技术,应根据建筑高度和层数合理选型装配式建筑体系,并应符合我市关于装配式建筑的相关要求。应实施全装修成品交房,鼓励采用装配式装修。
4.0.2 鼓励建设高星级绿色建筑、超低能耗建筑,大力推广使用绿色节能环保材料及相关技术。
4.0.3 建设规模在2万平方米以上的集中新建共有产权住房应按照《关于印发<北京市保障性住房模块化户内中水集成系统应用技术导则(2015年版)>的通知》安装建筑中水设施。
4.0.4 建设智慧社区,推广使用智能化建筑技术。全面推行三网融合,实现小区无线网络(WIFI)全覆盖。安装人脸识别系统,试点建造智能化小型公用仓库。
5 全装修设计
5.0.1建筑设计方案应以全装修成品交房的完整产品为目标进行方案策划,严格执行一体化设计。
5.0.2 应按照标准化、模数化进行设计,控制套型种类,实施厨、卫标准化模块,室内模数和建筑模数应协调。
5.0.3 成品交房的最终状态应与结构、水、暖、电、信息等各专业配合协调,内装与管线综合以及设备应统筹协调配置。
5.0.4 倡导部品化,推广应用成熟、安全、适用的装配化技术。
5.0.5 装修样板间应按照“试错样板间”“工艺样板间”“成品样板间”进行策划实施。
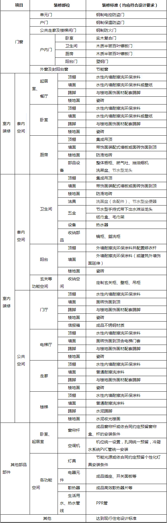
5.0.6 共有产权住房室内装修应不低于表5.0.6标准。
表 5.0.6 共有产权住房室内最低装修标准

声明:本网页内容为来源互联网,旨在传播知识,若有侵权等问题请及时与本网联系,我们将在第一时间删除处理,E-MAIL:320919107#qq.com。#改@
《北京市共有产权住房规划设计宜居建设导则(试行)》发布,2017年9月30日起正式实施!:http://www.3jise.com/article/97148.html
