限制开发区域是指资源承载能力较弱、大规模集聚经济和人口条件不够好并关系到全国或较大区域范围生态安全的区域。限制开发区主要是生态脆弱区域、自然灾害频发区域、贫困地区等。该类区域要坚持保护优先、适度开发、点状发展,因地制宜发展生态经济和资源环境可承载的特色产业,加强生态修复和环境保护,引导超载人口逐步有序转移,逐步成为全国或区域性的重要生态功能区。目前东北的兴安岭、长白山林地、三江平原湿地等,西北的新疆阿尔泰、青海的三江源等地,内蒙古的部分沙漠化防治区,西南等地的一些干热河谷、喀斯特石漠化防治区,黄土高原水土流失防治区,大别山土壤侵蚀防治区、三峡库区环境综合调节区以及南岭山地森林生态功能区等,都属于限制开发区域。
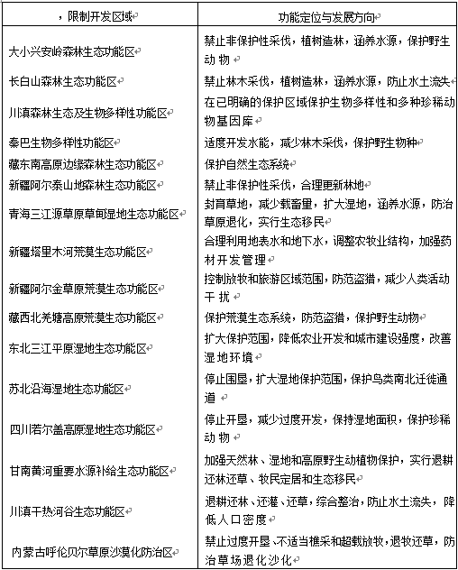
我国部分限制开发区域功能定位及其发展方向


资料来源:国家“十一五”规划纲要,有改动。
根据限制开发区所承载的生态保护功能,针对该区生态系统特点,土地管理的策略如下:
(1)通过严格的土地供给政策,控制各类开发用地,特别是产业用地。按照“保护优先,适度开发”的原则,加强环境整治与生态恢复,因地制宜发展资源消耗低的特色产业,走“点状”集约发展的道路,制定重点支持公共服务设施建设、 生态环境保护和扶持特色优势产业发展的土地供给政策,禁止主要用于禁用生态地从事不符合其发展方向的各类开发活动。
(2)从土地生态服务功能角度建立规范可行的生态补偿机制。通过核算各类土地生态服务功能的域内和域外价值,根据区域社会经济发展水平,确定切实可行的补偿标准。在明晰补偿主体和受体的基础上,通过一般性财政转移支付和专项补偿方式对限制开发区进行生态补偿,以维持该区域正常的生态功能和社会经济发展。
(3)采取流域或区域综合治理措施,使得限制开发区整体生态功能得到恢复与发挥。尽管限制开发区大多单元在空间上是分离的,但由于生态服务功能或负面生态效应许多是域外实现的,因而这些限制开发区的生态治理与恢复需要在较高的宏观层面上进行,这样就需要在宏观层面上土地、财政、产业和人口政策综合应用才能取得效果。就土地管理工作而言宜明晰不同限制开发区生态服务功能的效应范围以及主要受体,为实施土地生态补偿奠定基础。
延伸阅读:
我国国土空间划分为哪四大主体功能区?
我国的重点开发区有哪些?土地管理策略如何?
我国优化开发区位于哪里?土地宏观管理策略是什么?
声明:本网页内容为来源互联网,旨在传播知识,若有侵权等问题请及时与本网联系,我们将在第一时间删除处理,E-MAIL:320919107#qq.com。#改@
我国的限制开发区包括哪些?该区土地管理策略是怎样的?:http://www.3jise.com/article/58895.html
